For this deliverable, the team focused mainly on implementing the complete mechanical solution, allowing the drawer and door to be opened automatically through the servomotors.
Apart from that, we started to work towards implementing the electronic and hardware project, which involves collecting data from the sensors, implementing peripheral functionality, etc.
Last but not least, we finished the complete Software design, including the User Interface and system architecture.
Mechanics and Electronics
Servomotors
Servomotor functioning from the front
Servomotor functioning from the back
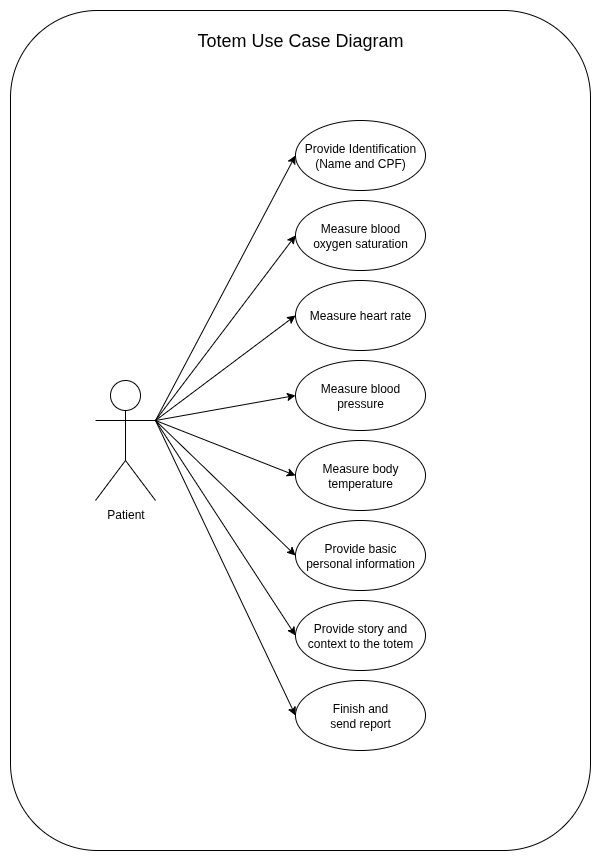
Software design
Diagrams
Totem Activity Diagram

Totem Use Case Diagram

New Deployment Diagram
The main changes here refer to the totem’s implementation.
Instead of fisically connecting the Screen to the Raspberry Pi, the new solution involves opening a webpage from a browser in the tablet. The webpage will be served by the Raspberry Pi and will provide a long living connection between both devices.
Furthermore, due to computational constraints, we will use a STM Blackpill board to handle the firmware section of the totem.
The Blackpill will then communicate with the Raspberry Pi through commands over UART.

UI design
Color Palette

Home Page

Register Page

Reports Page

Patient Page

Report Page

Employee Authorization Page

